入院支援について
西脇市立西脇病院では、患者さん・ご家族が安心して治療や検査を受けていただくために入院が決まりましたら、専門の看護師が患者さん・ご家族に必要な情報やご希望、不安などを聞き取り、入院目的に沿った説明を行っています。
「入院支援」では、入院生活のスケジュール表やパンフレット・病室の写真を用い、入院生活や治療・検査について、患者さんにわかりやすい説明に努めます。また、退院後も入院前と変わらない生活がおくれるように一緒に考えることで患者さん・ご家族が安心して入院できる環境を整えていきます。
また、入院に関する説明だけでなく、入院前日(前日が休日の場合には、休前日)に患者さんへお電話し、体調の変化をお聞きします。その際、入院に関する質問やご要望にお応えし、入院の準備をお手伝いさせていただきます。
1.入院支援の役割
- 予約入院の患者さんが安心、安全な生活を送れるように、入院前から専門の看護師をはじめ、薬剤師、医療ソーシャルワーカーなど専門職が関わり、連携を取りながら支援します。
- 入院前の患者さんの生活状況をお聞きし、生活上の注意点や入院準備について一緒に考え、患者さん・ご家族の入院に対にする不安の解消を目指します。
- 患者さん一人ひとりにあった治療や看護が提供できるよう入院棟看護師と連携に努めます。
- 患者さんが住み慣れた地域で安心して生活が送れるように、病院内の退院支援者と連携し、主治医や入院棟看護師、地域医療・福祉関係者(かかりつけ医、訪問看護師、ケアマネジャー等)とともに支援します。
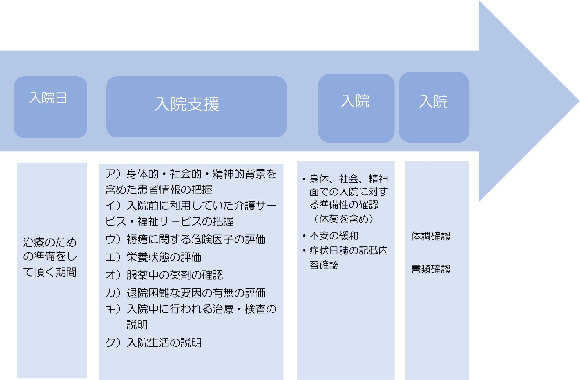
2.入院日決定から入院までの流れ

(1)入院日が決まったら
入院は、私たちの生活の中で大きな出来事の一つです。病気やけがの治療のためとはいえ普段と違う環境に身を置くことは、不安や戸惑いを感じるものです。しかし、この時間は、「ただ過ごすだけの時間」ではなく「新しいスタートへ向けた準備の時間」でもあります。
だからこそ事前の準備をしっかり行い、安心して治療に向き合うことが大切です。体の準備はもちろん、心の準備を整え、社会的なサポートについても確認しておけば、少しでも穏やかな気持ちで入院生活を迎えることができると考えます。入院支援室でも、そのような患者さんをできる限り支援していきます。
(1)身体的な準備
- 必要なものをそろえる:病院から指定された持ち物、書類など
- 健康管理:入院前の規則正しい生活、必要時の検査など
- 食事の調整:医師の指示に従います。
(2)精神的な準備
- 気持ちを整える:入院には不安はつきものです。ご家族やご友人身近な方々と気持ちを共有し、リラックスできる時間を作りましょう。
- 情報を得る:病院のルールや治療について確認しましょう(入院支援室でもご説明します)。
- ストレス対策:好きな音楽や本など持参し気持ちを落ち着かせる方法を用意しましょう。
(3)社会的な準備
- 仕事や家庭の調整:職場には休職や業務の引継ぎを相談し、家庭でも必要な調整を行いましょう。
- 手続きの確認:医療費の支払い方法(限度額認定証申請など)
- 退院後のサポート:退院後の通院、施設との調整など事前に可能な範囲で調整しましょう。
*焦らず一つずつ準備すると安心して入院できます。
*入院支援室もお手伝いします。お気軽にご相談ください。
(2)入院前支援
入院にあたり、心身ともに穏やかな状態で治療を受けていただけるよう、事前準備や持ち物、注意点などをわかりやすくお伝えします。わからないことがあれば遠慮なくお尋ねください。また、パンフレットや書類については、「聞こえにくい」や「文字が見えにくい」等ありましたら遠慮なく申し出てください。
(1)入院生活、治療スケジュールの説明
- 生活の不安や病気に対する不安等の思いに寄り添うために入院前支援を行います。入院生活のイメージができるように、病室の写真やパンフレットを使って入院の説明を行います。
- 治療については、治療スケジュール・検査について表を使って具体的にわかりやすい言葉で説明します。
(2)入院費用と入院の書類
- 入院に必要な書類
入院申込兼誓約書・保険外負担(実費徴収)に関する同意書
健康保険証かマイナンバーカード・各種医療証(お持ちの場合)
限度額適用認定証(お持ちの場合)
- 治療費が高額になる場合、限度額適用認定制度が使えますので、入院までに申請されると安心です。治療費・入院費のご相談は医療ソーシャルワーカー、患者相談窓口でお聞きしています。
(3)レンタルサービスについて
- 当院では、入院中に利用できるレンタルサービスがあります。
- 利用の申請と窓口についてご説明します。
(4)日常生活について
入院中の治療や生活をより快適にするために、普段の生活についていくつかお尋ねします。無理のない療養計画を立てるために、ぜひご協力ください。
入院に関する不安な思い、ご質問について、できる限り対応させていただきます。
<お聞きする内容>
- これまでにかかった「病気やケガ」「日常生活の様子」をお聞かせください。日常の介助やサポートについて、福祉や介護サービスの利用についてもお聞きします。
- 病歴や健康状態
今までに治療された病気について聞かせていただき、患者さん・ご家族のご希望や注意してほしいこと等がありましたら看護師に伝えてください。
- 現在内服されているお薬について薬剤師がお聞きします。
お薬手帳をご持参ください。
また、薬の副作用やアレルギー歴、健康食品やサプリメントの使用の有無についてもお聞きします。
- アレルギーに対応した食事を提供
食物アレルギーがある方は、管理栄養士がお聞きします。
患者さんの状況にあった食事を提供するために、飲み込みの状況や、食事形態の工夫などお聞きします。
(5)お薬の休薬について
「休薬」とは、治療内容により特定のお薬について、医師の指示でお薬を一定期間やめることです。
治療や検査によって服用している薬剤を休薬する必要があります。
また新しく始まる薬がある場合があります。薬剤師から説明と確認をします。
(6)地域連携について
患者さんが安心して治療を受けられるよう、院内はもとより地域の医療機関や福祉施設、ケアマネジャーと連携しながら必要な情報を適切に共有しています。
患者さんの同意のもと以下の取組を行っています。
<具体的な取組>
- 入院棟看護師をはじめ、主治医や退院支援者と共有
- 地域医療・福祉関係者との連携
- ケアマネジャーと契約し、介護又は福祉サービス等を利用されている方は、入院支援室から契約先に電話連絡を行い情報共有
- 退院後も入院前と変わらない生活が継続できるよう退院後の生活についての心配や意向についてお話を聞かせていただき、対応できるように退院支援者との連携
(7)患者相談窓口
医療ソーシャルワーカーや専門の看護師が、患者さんやご家族の抱える課題や悩みを解決に導くため、必要な情報提供を行います。
(8)入院支援の予約変更について
入院前支援は30分程度かかります。
予約時間は、ご都合に合わせて変更することが可能です。お急ぎの時や、急な予定が入り帰宅する場合は、お気軽にご相談ください。
尚、入院の日程や、患者さんの状況によって変更できない場合があります。
<予約時間の変更方法>
- 外来又は入院支援室受付にお申し出ください。
- 新しい予約時間の調整を行います。
- 変更後の予約時間についてご説明します。
(3)入院前日のご案内
入院を明日に控えた患者さんが、落ち着いた気持ちで治療に臨めるよう、当院では万全の体制を整えています。入院前日は、無理をせずリラックスし、翌日の治療や検査に向けて気持ちを整えることをお勧めします。また、当院入院支援室よりお電話(事前にお伺いします)でご連絡を差し上げ、体調の確認や入院に関する質問への対応を行います。
(1)体調について
以下の症状がある場合には、お知らせください。
症状日誌のある方は、日誌をご確認ください。
- 発熱、のどの痛み、倦怠感、下痢などの症状の有無
- その他の症状の有無
- ご家族の体調の変化の有無
(2)入院前日の過ごし方
入院前日は次の点を意識してお過ごしください。
- 十分な休息をとる。
- 消化の良い食事をとる。
- 静かな時間を過ごす。
- 持ち物、書類の準備を済ませる。
(3)電話訪問
- 入院予定時間を確認します。
- 入院時に必要な書類や持ってきていただく物を確認させていただきます。
- 食事を止める指示がある場合は、食事を止める時間をお知らせします。
- 休薬や新しく始まる薬の確認をさせていただきます。
- 体調の確認を行います。
- ご様子で、気を付けてほしいことがありましたらお伝えください。
(4)入院当日の流れ
入院当日の朝の過ごし方から入院までをご案内します。
スムーズに入院手続きを進めていただけるよう、ご参考ください。
(1)起床後の過ごし方
- 軽めの食事(指示されている場合は指示に従う)
- 内服は指示どおりに服用
- 時間の余裕をもってリラックスし、気持ちを落ち着けましょう。
(2)病院への移動
- 公共交通機関は余裕をもって、お越しください。
- 来院予定時刻に合わせて、適度な時間を確保して家を出る。
- ご到着が30分以上遅れる場合は、予定された検査や治療が受けられなくなる可能性がありますので、診療科の外来までご連絡ください。
(3)病院到着と受付
- 「入院支援室受付」にお越しください。
- 書類の確認をします。
- 車いすへの移乗などのお手伝いが必要な場合は、入院支援室受付に声をかけてください。看護師がお手伝いします。
(4)体調確認
- 体調の確認をします。
- 発熱等の症状がある場合は、主治医に報告し、入院許可の確認を行います。
- 入院前の検査・診察の確認を行い、ご案内します。
- 検査や診察のある方には、入院支援室でお荷物をお預かりすることができますのでお申し出ください。
(5)入院の手続き
- 事務担当者が「入院・文書」の窓口にご案内します(入院前の検査や診察のある方は終了後に案内します)。
- 入院申込兼誓約書、健康保険証(マイナンバーカード)、各種医療証(お持ちの場合)、限度額適用認定証をご準備してください。
- 入院当日は、駐車代金がかかりません。入院手続き時に申し出てください。
(6)入院棟への移動
- 担当者が入院棟までご案内します。
- 入院棟の看護師が病棟についてのご説明を行います。
3.より良い入院生活を送るために
1)積極的に医療スタッフとコミュニケーションを取りましょう。
・疑問や不安は遠慮せず相談しましょう。
・体調の変化はすぐに伝えましょう。
・治療方針やスケジュールは理解しておきましょう。
2)生活習慣を大切にしましょう。
・規則正しい生活リズムを意識しましょう。
・医師の指示に従いながら適度に体を動かしましょう。
3)心のケアを大切にしましょう。
・長期入院の場合は、病院内のサポート(相談窓口)を活用しましょう。
・同室の方とのコミュニケーションを円滑にしましょう。
入院に関してご不明な点がございましたら、いつでもご相談ください。
スタッフ一同、心を込めてサポートします。
入院支援室



更新日:2025年05月19日