「西脇チェック」の商標登録を行いました

更新日:2025年12月24日

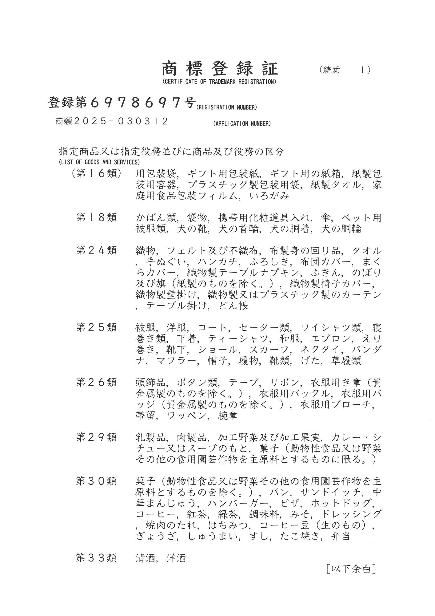
令和6年11月に誕生した「西脇チェック」の商標登録が完了しました。

  • 出願日 令和7年3月10日
  • 登録日 令和7年10月21日
  • 登 録 第6978697号
商標登録証の画像
商標登録証の画像

この記事に関するお問い合わせ先

西脇市役所 産業活力再生部 商工観光課

電話:0795-22-3111(代表)
ファックス:0795-22-6987​​​​​​​
問い合わせフォーム